每日經濟新聞 2025-11-25 23:06:50
每經編輯|程鵬
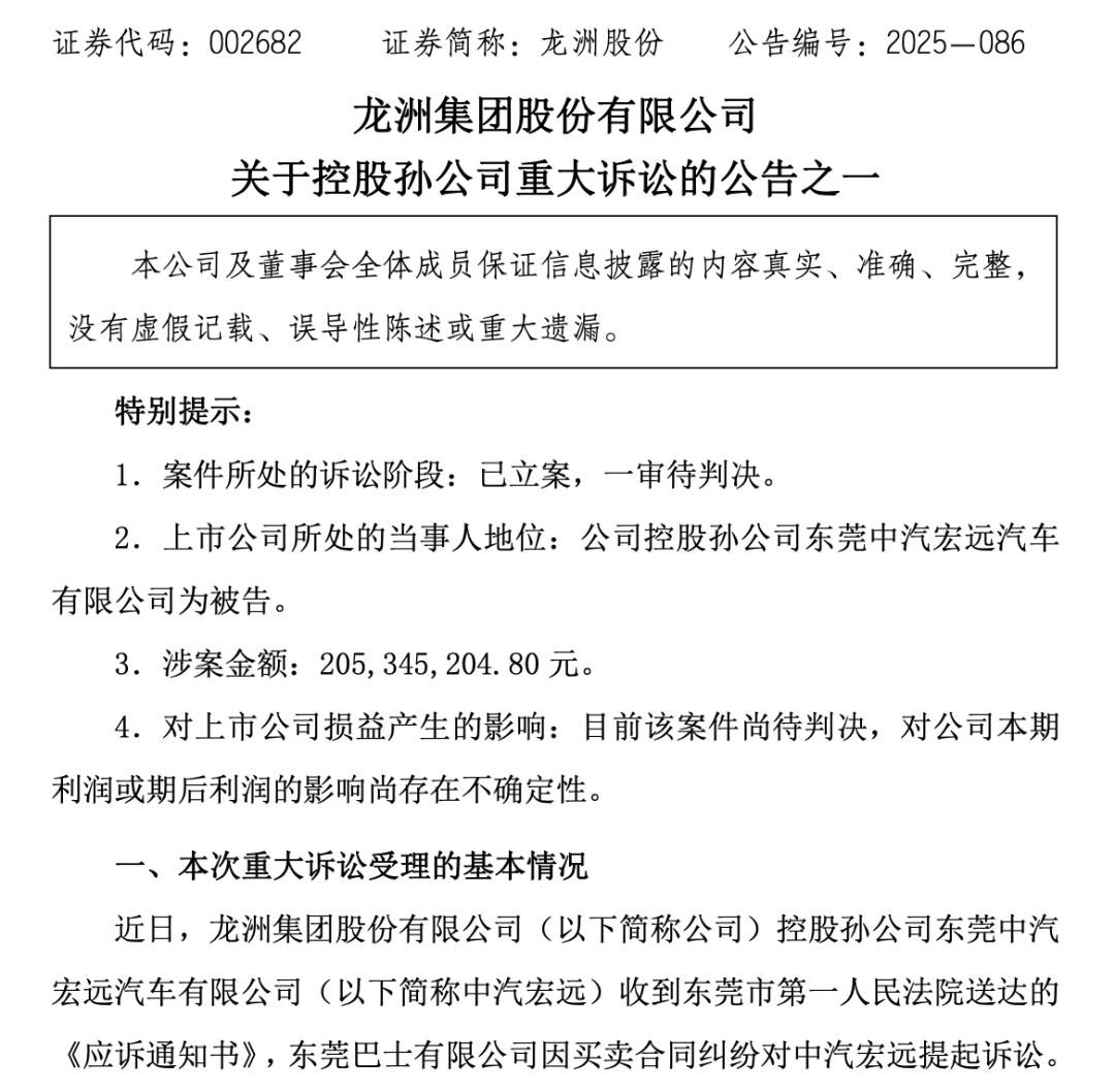
11月25日晚間,龍洲股份(002682)發布兩則公告,披露其控股孫公司東莞中汽宏遠汽車有限公司(下稱“中汽宏遠”)因買賣合同糾紛涉兩起重大訴訟,案件均已由東莞市第一人民法院立案,目前處于一審待判決階段。


中汽宏遠為兩起訴訟的被告方,原告分別為東莞巴士有限公司、東莞市城巴運輸有限公司,兩案涉案金額分別為2.05億元、2.26億元,合計涉案金額約4.31億元。
官網資料顯示,東莞巴士有限公司是以經營地面公共交通為主的大型國有獨資企業,負責除水鄉片區以外東莞市28個鎮街的公交運營服務,也是東莞規模最大的公交企業。2014年9月25日開通首條公交線路,經過全市兩輪公交資源整合,截至2024年6月底擁有339條線路、5311輛運營車輛。東莞市城巴運輸有限公司則是由東莞巴士有限公司100%控股的子公司。

兩起訴訟的核心起因均為2018年中汽宏遠對外銷售的純電動公交車動力電池故障問題。
事情源于2018年10月,原告東莞巴士有限公司、東莞市城巴運輸有限公司均通過公開招標方式,分別向被告中汽宏遠采購配置錳酸鋰動力電池的純電動公交車250輛、422輛,生產廠家為微宏動力系統(湖州)有限公司(下稱“微宏公司”)。相關合同約定動力電池質保期為8年。
上述純電動公交車交付后,自2021年10月起,東莞巴士有限公司接收的這批車輛陸續出現動力電池故障或者異常衰減情況,并導致車輛大面積停運。自2021年1月起,東莞市城巴運輸有限公司同期采購的422輛同款動力電池的純電動公交車,部分車輛也出現同類問題并引發停運。
訴訟請求方面,兩位原告均要求中汽宏遠按此前簽訂的采購合同及后續達成的故障和解、維修相關協議履行質保義務,賠償故障車輛停運損失(暫計算至2025年5月31日),支付律師費、擔保(保險)費,并要求相關案件受理費、保全費由被告承擔。其中,東莞巴士有限公司一案中,東莞市合盈非融資性擔保有限公司作為第二被告,被要求在950.2萬元擔保限額內對中汽宏遠的停運損失、律師費等債務承擔連帶清償責任。
龍洲股份表示,中汽宏遠系公司控股孫公司,由公司全資子公司龍巖市新宇汽車銷售服務有限公司持有其51%股權。
中汽宏遠已與兩位原告就故障車輛質保及維修事宜達成一致并簽訂相關協議,目前售后維修工作已完成(東莞城巴運輸有限公司相關維修工作基本完成),且中汽宏遠已于2024年度分別計提了上述250輛、422輛公交車的售后維修相關費用。
龍洲股份表示,將督促中汽宏遠就動力電池問題產生的維修費用及停運賠償損失向微宏公司追償。
此外龍洲股份披露,截至公告披露日,公司及控股子公司其他尚未披露的小額訴訟、仲裁事項累計涉訴金額為8328.52萬元,占公司2024年度經審計凈資產的7.16%,除該部分及本次披露的兩起重大訴訟外,無其他應披露未披露的訴訟、仲裁事項。
對于本次訴訟對公司業績的影響,龍洲股份稱,因案件尚未判決,判決結果存在不確定性,故對公司本期利潤或期后利潤的影響暫無法確定。
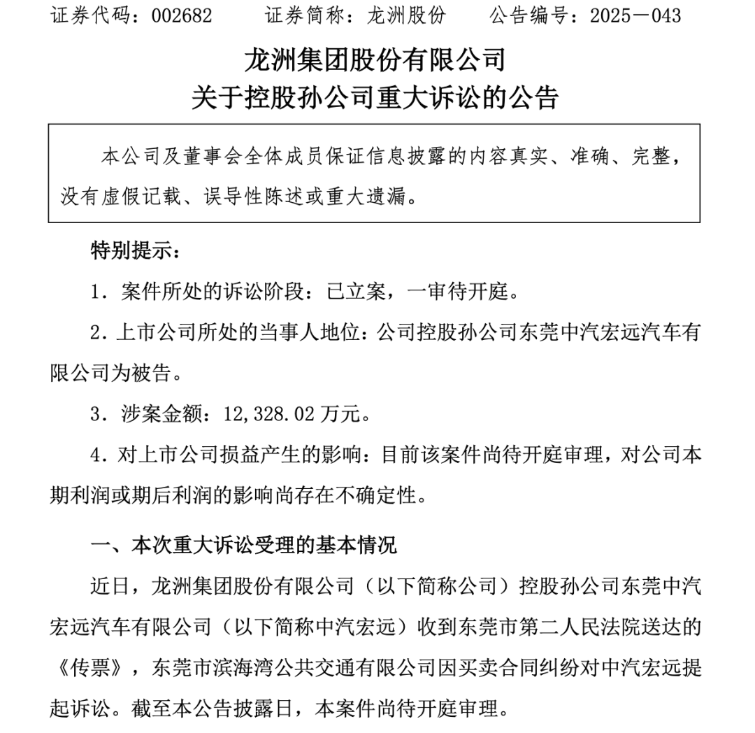
值得一提的是,中汽宏遠因相關問題已遭起訴。今年8月5日,龍洲股份公告稱,近日,公司控股孫公司東莞中汽宏遠汽車有限公司(以下簡稱中汽宏遠)收到東莞市第二人民法院送達的《傳票》,東莞市濱海灣公共交通有限公司因買賣合同糾紛對中汽宏遠提起訴訟,涉案金額1.23億元。
2019年9月,東莞市濱海灣公共交通有限公司通過公開招標方式,向中汽宏遠采購配置錳酸鋰動力電池〔生產廠家為微宏公司〕的純電動公交車166輛,雙方于2019年9月10日簽訂《東莞巴士有限公司2019第一批714輛純電動車輛采購項目(二次采購)合同書(包B)》及其附屬協議,該份主合同及其附屬協議均約定車輛動力電池的質量保證期為8年。
上述合同簽訂后,中汽宏遠累計向東莞市濱海灣公共交通有限公司交付車輛166輛配置微宏公司生產的錳酸鋰動力電池的純電動公交車,但自2021年9月開始,該部分車輛陸續出現動力電池故障或者異常衰減情況,并導致車輛大面積停運。
東莞市濱海灣公共交通有限公司鑒于目前的實際情況,依據上述合同約定及我國的法律規定,要求中汽宏遠履行質保義務、賠償故障車輛停運損失、支付原告律師費、擔保(保險)費。同時,東莞市濱海灣公共交通有限公司認為東莞市合盈非融資性擔保有限公司于2019年9月4日就原告和中汽宏遠簽訂的案涉合同出具《不可撤銷履約保函》,在擔保限額1260.85萬元的范圍內,為中汽宏遠履行案涉兩份合同提供連帶責任擔保,應在其承諾的擔保限額范圍內,對中汽宏遠應承擔的案涉債務承擔連帶清償責任。
龍洲股份表示,中汽宏遠已于2024年度計提該166輛純電動公交車的售后維修相關費用,公司將進一步督促中汽宏遠就微宏動力電池問題所產生的售后維修費用以及因車輛停運造成的賠償損失等,向微宏公司進行追償。
據今年1月披露的售后維修工作公告,中汽宏遠于2018年和2019年先后銷售給東莞巴士有限公司、東莞市城巴運輸有限公司、東莞市水鄉新城公共汽車有限公司、東莞市松山湖公共交通有限公司和東莞濱海灣公共交通有限公司共1196輛搭載微宏公司的錳酸鋰快充動力電池的宏遠牌純電動公交車。上述車輛因出現動力電池故障,已導致938輛公交車陸續停駛。

據公開資料,龍洲集團股份有限公司于2003年成立,業務覆蓋現代物流、汽車制造與銷售服務、汽車客運與站務服務、成品油與天然氣銷售等,2012年6月在深交所掛牌上市。
業績方面,龍洲股份已連虧三年,今年前三季度虧損擴大。2022年至2024年,龍洲股份分別凈虧損7922.69萬元、3.52億元、3.48億元。
2025年前三季度,公司營業收入為18.25億元,同比下降26.61%;歸母凈利潤為-9563.57萬元,同比下降32.45%;扣非歸母凈利潤為-1.16億元,同比下降44.24%。
二級市場上,截至11月25日收盤,龍洲股份上漲2.76%,報5.59元/股,總市值約31.44億元,今年來公司股價累計上漲超32%。

(免責聲明:文章內容和數據僅供參考,不構成投資建議。投資者據此操作,風險自擔。)
編輯|||程鵬 杜恒峰
校對|金冥羽
封面圖片來源:視覺中國(資料圖)
每日經濟新聞綜合自公司公告、讀創新聞、證券時報
如需轉載請與《每日經濟新聞》報社聯系。
未經《每日經濟新聞》報社授權,嚴禁轉載或鏡像,違者必究。
讀者熱線:4008890008
特別提醒:如果我們使用了您的圖片,請作者與本站聯系索取稿酬。如您不希望作品出現在本站,可聯系我們要求撤下您的作品。
歡迎關注每日經濟新聞APP